博彩平台推荐
云浮市自然资源局
博彩平台推荐
频道首页
组织机构
政务公开
征地信息
双公示
机关党建
土地管理
土地市场
地价管理
空间规划
矿业管理
地质环境
测绘管理
执法监察
耕地保护
土地利用
不动产
规划展示
乡村振兴
重点领域
巩卫宣传
地图服务
您访问的链接即将离开"云浮市自然资源局"网站 是否继续?
您所在位置:
首页
>
云浮市自然资源局
>
政务公开
>
通知公告
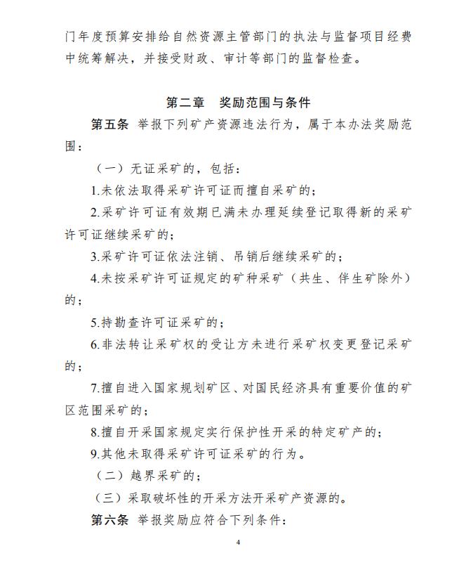
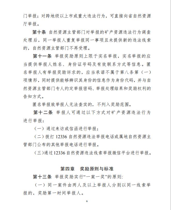
广东省自然资源厅矿产资源违法行为举报资奖励办法
(来源:本网 日期:2021-04-14 15:13:46) 分享到:
【打印本页】
【关闭窗口】
云浮市自然资源局
博彩平台推荐
粤ICP备09015554号-1
网站标识码:4453000050
粤公网安备 44530202000010号
版权所有(c) 云浮市自然资源局,未经许可 不得擅自复制、镜像
云浮市自然资源局制作和维护 联系电话:0766-8936610
网站地图